Doko

Enhancing the traveler user experience with animals
Doko
Product Design
Strategic Design
UX Research

Enhancing the traveler user experience with animals
Doko
Product Design
Strategic Design
UX Research
*This project was done using the Design Thinking methodology.
In today's world, technology is becoming more and more important, there are more and more digital platforms dedicated to improve and facilitate people's lives. Today companies are looking for ways to be more and more effective with the help of technology; I think it is no surprise that this world is going at the speed of light, evolving exponentially. And for this reason the world must adapt faster, advances and improvements must be made to respond to the trends and evolutions of the new generations.
The situation of the pandemic, not only accelerated the needs of digital services, but is also forcing all industries to adapt to change and new user needs in order not to die.
Another important effect of the pandemic, is the increase of animals in households, which grew between 8% and 15% worldwide (National Geographic, 2021), implying even more changes in the different services.Nowadays, 53% of households around the globe want to travel with their pets and 38% of pet owners have driven to their destination instead of flying; Responding to this new demand, accommodations have doubled the animal friendly offer. However, travelers are facing some problems when looking for animal friendly offers within airlines having to wait a lot in call centers and airports with no clear information beforehand and no animal friendly facilities when arriving at the hotel.
Now, the tourism industry has been one of the most affected sectors post-pandemic, multiple countries such as Malta, Croatia, Dominican Republic, among many others; and economies of world powers such as the United States, China and European countries, their economic stability depends on tourism (Platea Formación, 2021). Therefore, it is clear that since this sector was one of the most affected, it is the fastest to adapt to new dynamics, new user needs and government regulations by offering easy, unique and flexible experiences to attract tourism, in order for the economy to return to stability.
In addition to the above, everything that has to do with traveling with animals by any means of transportation or in terms of accommodations or activities, is a headache for users, for the service areas of the tourism sector and a traumatic time for the animal.
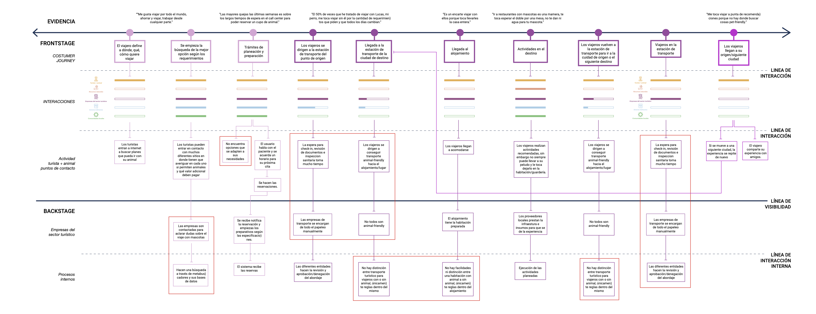
This is why the following investigation aims to analyze inclusive design in the tourism industry in Colombia, in order to improve the traveler's experience during the travel planning and booking processes, making the service centers of the companies more inclusive and efficient and improving the travel experience of the animals.
In order to understand in depth the context of both the tourism industry and inclusive design, a research was conducted that led to a broad analysis of the sector and its pain points, so that, in this way, insights were understood and found that lead to timely solutions that improve the travel experience of the animal+owner.


Doko aims to give the possibility to travel companies, to be inclusive, contributing to the environment, the reactivation and adaptation of the industry, targeting new markets and generating a new stream of revenue. We want to facilitate the post-pandemic traveler user experience with animals, allowing them to plan, book, and fill in all needed documentation without external support, optimizing the process for airlines, agencies, airports, customers, reducing operational costs and creating additional revenue.

Based on the insights and value proposal identified, there have been 4 opportunities areas identified in Airlines, hospitality, travel channels and, community and gamification. Which lead us to the value proposal focused on three axes of value creation: Inclusivity, Optimization and Autonomy




A service that provides the traveler with an information, planning, search and reservation tool, plans and transport. that are animal-friendly and that at the same time offer facilities for them, optimizing processes and promoting the autonomy of travelers.
Doko can be integrated with Amadeus services and GDS platform (system for reservations). We want this to be integrated into the existing channel with travel agencies, hotels, airlines, charging a fee for every transaction made through Doko service.
Starting with wireframes, and then with high-fidelity mockups and prototypes were done. The experience was tested and iterated several times. And this was the final result:
3 applications, each integrated in the existing digital products of the Airline's, Travel Channel's and Hospitality's. Main idea was to have a smooth experience, with a clean and modern design with a focus on making it easy for users find the most important animal-friendly offer&info they need

Area of Opportunity: #1 - Airlines
- Objective: Optimize the booking and purchase time of the stay, offering facilities for travelers with pets.
- Situation: Overloaded call centers and lack of facilities for pets.
- Audience: Hotels and travelers with pets.
Interactive prototype:
The main objective of this stage is to improve the traveler's experience by humanizing animals. It seeks to solve the first major pain point in the air travel experience with an animal: making a reservation with an animal. To achieve this goal, we seek to integrate all the information and documentation requests for the furry animal during the purchase flow.

Area of Opportunity #2
2.1. Travel channels:
- Objective: Offer inclusive and complete options, recommending accommodations, transportation and activities under an animal-friendly index.
- Situation: When planning and searching for accommodations, transportation and activities, there is no way to filter by recommended or those that have facilities according to the animal-friendly preferences of the traveler.
- Audience: Travel agencies, metasearch engines, among other travel channels; and travelers with animals.
2.2. Community and gamification:
- Objective: Create a community with accumulation of points through recommendations and comments on experiences with their furry companions.
- Situation: Lack of trust in the sector due to the lack of information communicated through sales channels.
- Audience: Travelers with pets
Interactive prototype:
The main objective of this stage is to offer a planning tool for travelers with animals, in order to optimize and facilitate the search for animal-friendly destinations, activities, transportation and accommodations; and that additionally have facilities for animals. On the other hand, this solution also has within its medium-term scope the creation of a community from the recommendations and comments that will be made about animal-friendly plans. In the long term, it is possible to start thinking about a gamification system and accumulation of points for opinions given and destinations visited.

Opportunity Area: #3 - Hospitality
- Objective: To optimize the booking and purchase time of the stay, offering facilities for travelers with animals.
- Situation: Overloaded call centers and lack of facilities for pets.
- Audience: Hotels and travelers with pets
Interactive prototype:
The aim of this third stage is for hotels to provide relevant information in a user-friendly way and additionally offer extra services/facilities for animals.

Deck: https://indd.adobe.com/embed/ccee0be2-8907-459d-9ade-bf2c15b6724c?startpage=1&allowFullscreen=true
Full investigation document in Spanish: https://indd.adobe.com/embed/ba6a8f7a-dcfc-4ad8-955b-163b815689c2?startpage=1&allowFullscreen=true
Inclusive design, tourism, user experience, accessibility, pets, animals, usability, de-centered design, universal design, inclusiveness, ethics.

